返回列表 发布新帖
查看: 103|回复: 1

突然爆雷,总部被封!有人全家被套超1200万

8

主题

16

金钱

39

积分

新手上路

积分
39
发表于 2025-11-29 16:23:47 | 显示全部楼层 |阅读模式
知名黄金机构疑似爆雷!



日前,多名网友表示,黄金综合服务商——浙江永坤控股有限公司(下文简称:永坤黄金)出现兑付异常,无法兑付也无法退款。



据悉,永坤黄金的黄金买卖业务分为线上和线下两种方式,但无论线上还是线下,大部分时间黄金并不在投资者手中,这种经营方式被称为黄金托管模式有业内人士表示,这种模式下金店可以“一金多卖”,容易爆发挤兑或者资金挪用风险。


知名黄金机构疑似爆雷!



日前,多名网友表示,黄金综合服务商——浙江永坤控股有限公司(下文简称:永坤黄金)出现兑付异常,无法兑付也无法退款。




据悉,永坤黄金的黄金买卖业务分为线上和线下两种方式,但无论线上还是线下,大部分时间黄金并不在投资者手中,这种经营方式被称为黄金托管模式有业内人士表示,这种模式下金店可以“一金多卖”,容易爆发挤兑或者资金挪用风险。

d1.png

商城平台截图




李女士表示,5月20日,有朋友提醒她永坤黄金线上平台可能出现问题,她立即着手处理,但无论是退款还是提货申请,都处于“待审核”状态。

d2.jpg

永坤商城提货、退款进程停滞



5月26日,永坤商城商品清空,客服电话关机。



陆女士(化名)则是从永坤商城线下渠道购买的黄金,她表示全家合计投入约70万到80万元线下买金本质上是一个黄金转租合同,该合同附带一份黄金保单。陆女士称,她从永坤黄金加盟店处购买黄金,然后将黄金转租给永坤黄金品牌方,永坤黄金每年根据购买黄金时的价值计算一次利息给陆女士,总体年化收益率是7%左右。



另据每日经济新闻消息,有投资者和家人分批分次购买黄金理财投资产品,合计1230万元。



总部货梯通道被封,前员工:所有钱都投进去了



5月30日,在永坤控股总部,其7楼货梯通道已被封锁,门上贴着封条,封条上写着“2025年5月上海永绿置业有限公司杭州分公司”。

d3.jpg

图源:每日经济新闻



永坤控股的自家员工也买了黄金。一位永坤控股前员工带着哭腔表示,现在不仅工作没了,家里所有钱也都投进去了,还欠着款。



天眼查显示,永坤黄金的经营实体为浙江永坤控股有限公司,成立于2014年,实控人为汪国海。除永坤黄金外,浙江永坤控股有限公司还投资多家黄金相关公司。

d4.png




5月23日,永坤黄金和浙江永坤控股有限公司已被列入经营异常名录,原因为“通过登记的住所或者经营场所无法联系”。

d5.png

5月27日,杭州上城区经侦队确认此事已立案,具体情况还在调查中。



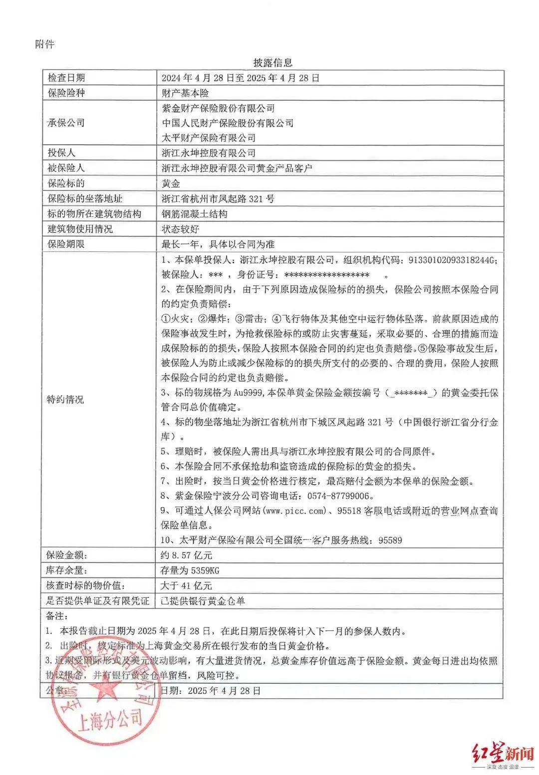
在保黄金资产或至少41亿元




据红星新闻,永坤黄金出具了一份保单,保险标的是投资者寄存的黄金资产。截至4月28日,永坤黄金的在保黄金资产至少有41亿元。

d6.jpg

陆女士表示,保单出具时加盟店给出的说法是“什么都保”,后面才发现这份保单只对黄金因遭受火灾、爆炸、雷击等客观事件造成的损失承保。陆女士表示,她敢在未见到黄金的情况下付款,正是因为这份保单,即实物黄金是得到保险公司背书的。



但有财产险业内人士表示,在为财产出保时,保险公司不必实地核查财产。此外,即便保单中显示有特定数量的黄金,但这并不保证这些黄金事实存在,保单中载明的黄金数量只是对保险公司承保的数量做出约定。




京师律师事务所证券和投资基金法律事务部主任刘盼盼表示,非金机构不得开展黄金投资业务,且不得作出保本承诺,实物黄金类也不得出现保本字样。高收益理财承诺(如年化超8%)多为骗局,需警惕“实体背书+拉人头返利”模式,涉嫌传销、诈骗、非法吸收公众存款等行为。


4

主题

8

金钱

29

积分

新手上路

积分
29
发表于 2025-11-29 16:24:31 | 显示全部楼层
嘿,打工人没钱,如有钱购1个亿,利滚利?利息都吓死我了?
您需要登录后才可以回帖 登录 | 立即注册

本版积分规则

投诉/建议联系

admin@discuz.vip

未经授权禁止转载,复制和建立镜像,
如有违反,追究法律责任
  • 关注公众号
  • 添加微信客服
Copyright © 2001-2026 i粑粑论坛 版权所有 All Rights Reserved. 粤ICP备2021116406号
关灯 快速发帖
扫一扫添加微信客服
返回顶部
快速回复 返回顶部 返回列表