返回列表 发布新帖
查看: 102|回复: 0

明确了,海盐这项补贴范围扩大!

5

主题

10

金钱

24

积分

新手上路

积分
24
发表于 2025-12-4 00:13:26 | 显示全部楼层 |阅读模式
近日

浙江省建设厅发出通知

在《2025年浙江省旧房装修和厨卫等

局部改造所用物品材料购置补贴

实施细则》的基础上

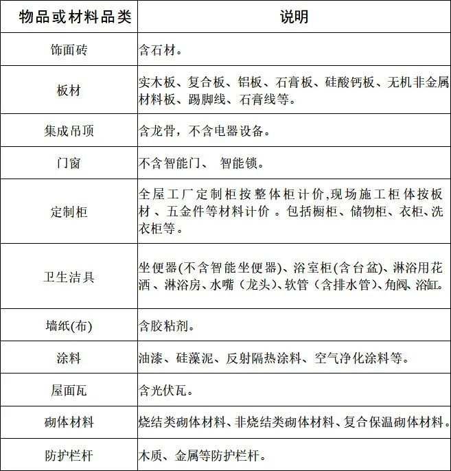
将大门、屋面瓦、砌体材料

防护栏杆等纳入农房装修改造补贴范围





补贴范围如下








d1.png d2.jpeg


根据该《通知》,同一套农房不可同时享受旧房装修改造和居家适老化改造两类补贴政策;对于物品和材料发票上注有“已享受国补”字样或备注已享受国补有关信息的,该物品和材料不再享受旧房装修改造补贴。








今年

旧房改造装修补贴

取消装修备案环节

符合条件的市民

通过“浙里旧房装修”微信小程序

线上申请就可申领补贴



d3.png





海盐补贴咨询地点和电话

↓↓↓



d4.png
您需要登录后才可以回帖 登录 | 立即注册

本版积分规则

投诉/建议联系

admin@discuz.vip

未经授权禁止转载,复制和建立镜像,
如有违反,追究法律责任
  • 关注公众号
  • 添加微信客服
Copyright © 2001-2026 i粑粑论坛 版权所有 All Rights Reserved. 粤ICP备2021116406号
关灯 快速发帖
扫一扫添加微信客服
返回顶部
快速回复 返回顶部 返回列表