返回列表 发布新帖
查看: 262|回复: 2

春假来了!海盐中小学生去这些景区免费

5

主题

10

金钱

24

积分

新手上路

积分
24
发表于 2026-4-2 04:57:22 | 显示全部楼层 |阅读模式
@海盐人


浙江各地近期公布了春假时间



嘉兴中小学春假时间为


4月28日至30日



中小学的春假


与五一假期连在一起


这样的小长假


怎能不去浙江各地玩一下呢



这些针对中小学生


免费开放的景区


赶紧收藏↓↓



杭州·千岛湖景区

优惠细则:

  18周岁(不含)以下青少年及儿童景区交通推出7折优惠,配套千岛湖景区免门票政策;需凭本人身份证、户口簿等有效证件。


优惠时间:

  2026年4月1日至5月30日(具体以各地春假时间为准)


温州·雁荡山景区

优惠景区:

  灵峰日景、灵峰夜景、大龙湫景区、灵岩景区、方洞景区、三折瀑景区、雁湖景区、羊角洞景区、显胜门景区


优惠细则:

  学生免票:全国小学、初中在校学生,凭学生证/身份证/户口本等有效证件,即可享受门票全免。


  家长福利:1名免票学生可携带2名随行成人,享受门票五折优惠。


优惠时间:

  2026年4月1日-4月6日(清明小长假适配)


  2026年4月28日-4月30日(五一前夕错峰游)


温州·楠溪江

优惠细则:

    石桅岩景区:学生免费,2名家长享受景区门票五折优惠;





    龙湾潭景区:学生免费,同行1名家长门票免费;





    丽水街、芙蓉古村、苍坡古村、石门台:学生免费,随行2名家长可享五折优惠。




优惠时间:

  2026年4月-5月(具体以各地春假时间为准)


温州·刘伯温故里

优惠细则:

  全国小学、初中在校学生,凭学生证、身份证、户口本等有效证件,即可享受百丈漈景区首道门票免费优惠,1名免票学生可携带2名随行成人,享受景区首道门票免费优惠。


  刘基庙景区全年免费游览,每日前100名成功背诵《卖柑者言》的游客即可获赠精美文创产品一份(每人仅限领取一次)。


优惠时间:

  2026年4月28日-30日


d1.png



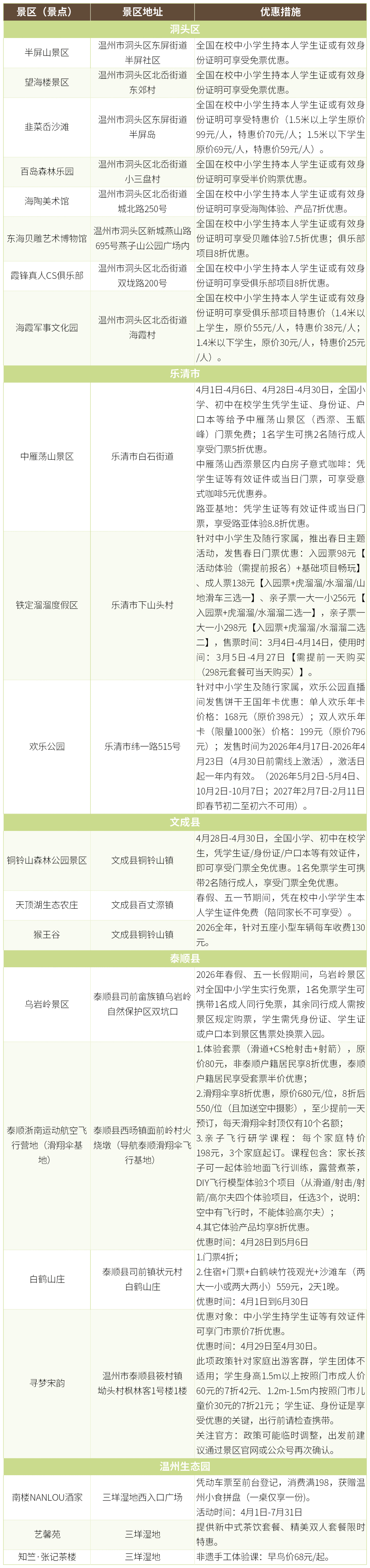
温州地区其他优惠

d2.png
湖州安吉春假优惠景区清单

d3.png


嘉兴·濮院时尚古镇

优惠细则:

  全国小学、初中在读学生(凭学生证、学籍证明等有效凭证)或全国16周岁以下儿童(凭身份证、户口本等年龄证明)可享受景区学生春假免票(需监护人陪同)。


优惠时间:

  2026年4月1日-5月8日


嘉兴·盐官古城-潮乐之城

优惠细则:

  每天免门票限量人数为5000人,优惠对象为全国小学、初中在读学生及16周岁以下儿童,游客须提前一天实名预约,提供学生证、学籍证明或者身份证、户口本等有效证明。


  学生进景区时,至少需一名监护人陪同,每名监护人最多可陪同两名免票学生。


优惠时间:

  2026年4月1日-5月8日


d4.gif


台州·神仙居景区

优惠细则:

  全国中小学生可享神仙居首道门票和南天顶玻璃观景台门票免费(活动期间每人仅限享受一次);神仙居攀越丛林项目门票买一送一。


优惠时间:

  2026年4月1日至3日、4月7日、4月28日至30日、5月6日至8日



台州·天台山景区

优惠细则:

  凭本人学生证享国清景区、石梁飞瀑景区门票免费。适用对象为放春假的小学、初中阶段在校学生(2010年8月31日之后至2019年9月1日之前出生) 。请携带好学生证或相关身份证明(如身份证、社保卡等),以便景区核验。


优惠时间:

  2026年4月1日、2日、3日、7日(共4天)



丽水春假优惠景区清单

d5.png

大家还知道哪些


春假期间免费的景区景点

4

主题

8

金钱

19

积分

新手上路

积分
19
发表于 2026-4-2 04:57:53 | 显示全部楼层
春假会出去玩吗

3

主题

6

金钱

13

积分

新手上路

积分
13
发表于 2026-4-2 04:58:04 | 显示全部楼层
弱弱地问一句,家长也都是放假的吗 d1.png
您需要登录后才可以回帖 登录 | 立即注册

本版积分规则

投诉/建议联系

admin@discuz.vip

未经授权禁止转载,复制和建立镜像,
如有违反,追究法律责任
  • 关注公众号
  • 添加微信客服
Copyright © 2001-2026 i粑粑论坛 版权所有 All Rights Reserved. 粤ICP备2021116406号
关灯 快速发帖
扫一扫添加微信客服
返回顶部
快速回复 返回顶部 返回列表